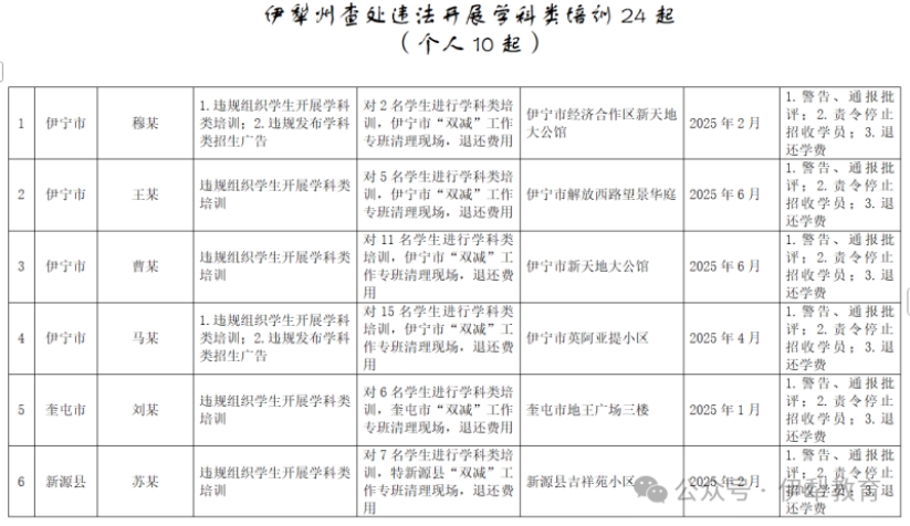
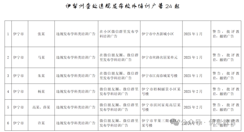
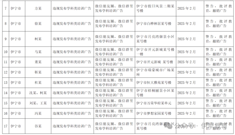
为进一步贯彻落实国家“双减”政策,伊犁州各县市“双减”工作专门协调机制持续加大巡查检查力度,全面排查整治违规校外培训行为。通过集中排查、日常巡查以及群众举报,发现仍然有机构和个人无视国家政策违规开展校外培训。自2025年1月1日至今,共查处违规机构18家、违规个人35人,立案2起,清退学费22.21万元,罚款1万元。现将近期51起违规行为(其中无证无照违法开展学科类培训24起、违规开展非学科类培训行为3起、违规发布校外培训广告24起)予以通报(附件1)。
伊犁州“双减”工作专门协调机制办公室将依托街道网格化治理体系,严肃查处各类违法违规培训行为,定期梳理典型案例,加大违规培训曝光力度,发现一起、查处一起、曝光一起,始终保持对“地下”违规培训整治高压态势。在此,呼吁广大学生和家长共同参与社会监督,如发现校外培训各类违法违规行为,请及时通过附件所列电话投诉举报(附件2,附件3)。
伊犁州“双减”工作专门协调机制办公室
2025年6月26日














供稿:伊犁州“双减”工作专门协调机制办公室赵焱