欢迎访问新疆伊犁州政府网站!
今天是
登录
无障碍
中国政府网
|
新疆政府网
|
伊犁州人大
网站首页
|
全景伊犁
|
政务公开
|
政务服务
|
政民互动
|
伊犁旅游
|
新闻中心
首页
/
全景伊犁
/
服务三农
/
水利信息
aa926a54e91d49f9a84b83bedcef2ffd
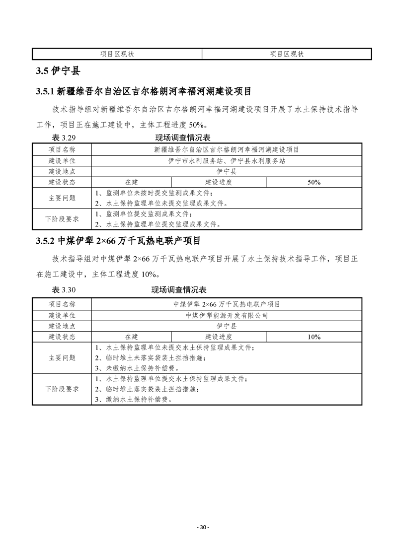
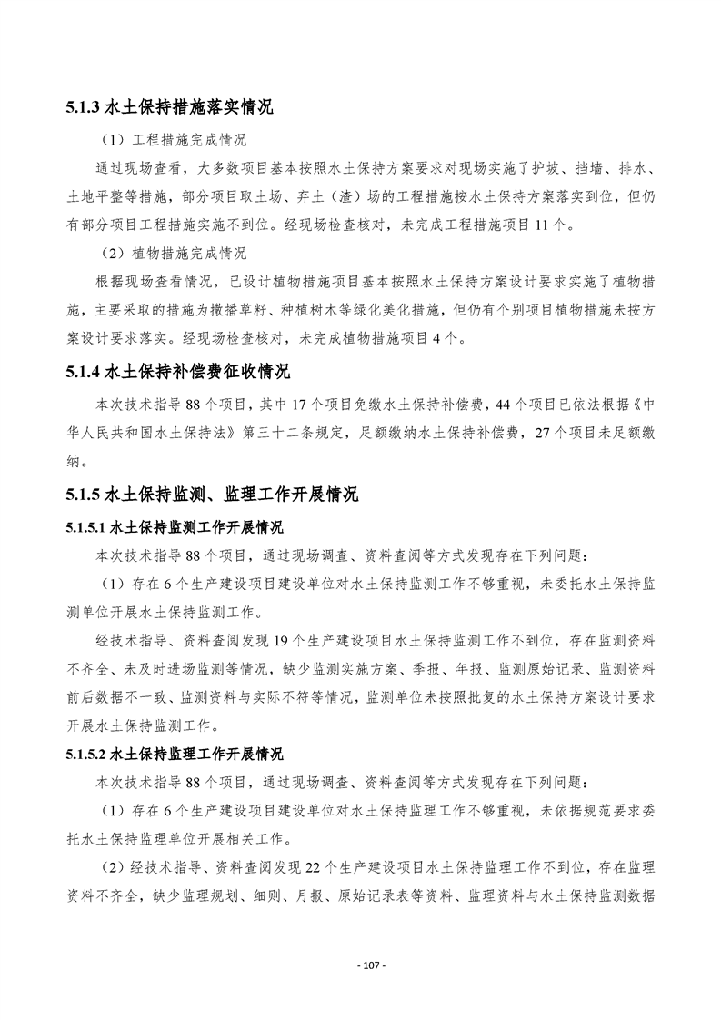
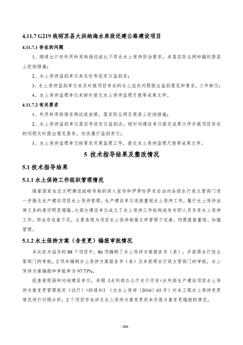
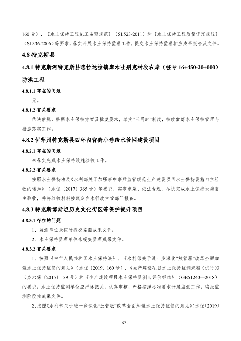
伊犁州直2025年88项生产建设项目水土保持技术指导总结报告
伊犁州直2025年88项生产建设项目水土保持技术指导总结报告
2025-11-20 17:18
阿依肯
伊犁州水利局
您的位置:
/ 正文
来源:
发布日期:
浏览次数:
次
文章字号:
大
中
小
分享到:
微博
微信
相关解读:
附 件:
【
关闭
】